Loading...

Diagram Examples & Samples

ArchGPT examples cover illustration
Examples

Diagram Examples — Generated by ArchGPT

Below are live-rendered examples of diagram types ArchGPT supports. You can copy the source, edit it, or use these as references for prompts.

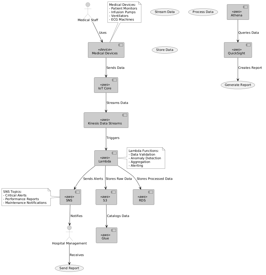
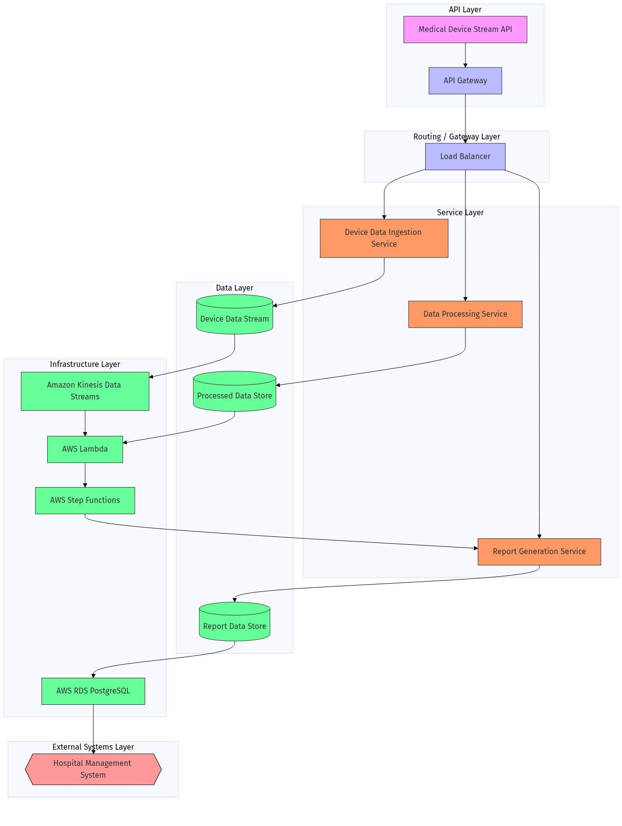
Architecture Diagram
Architecture diagram example
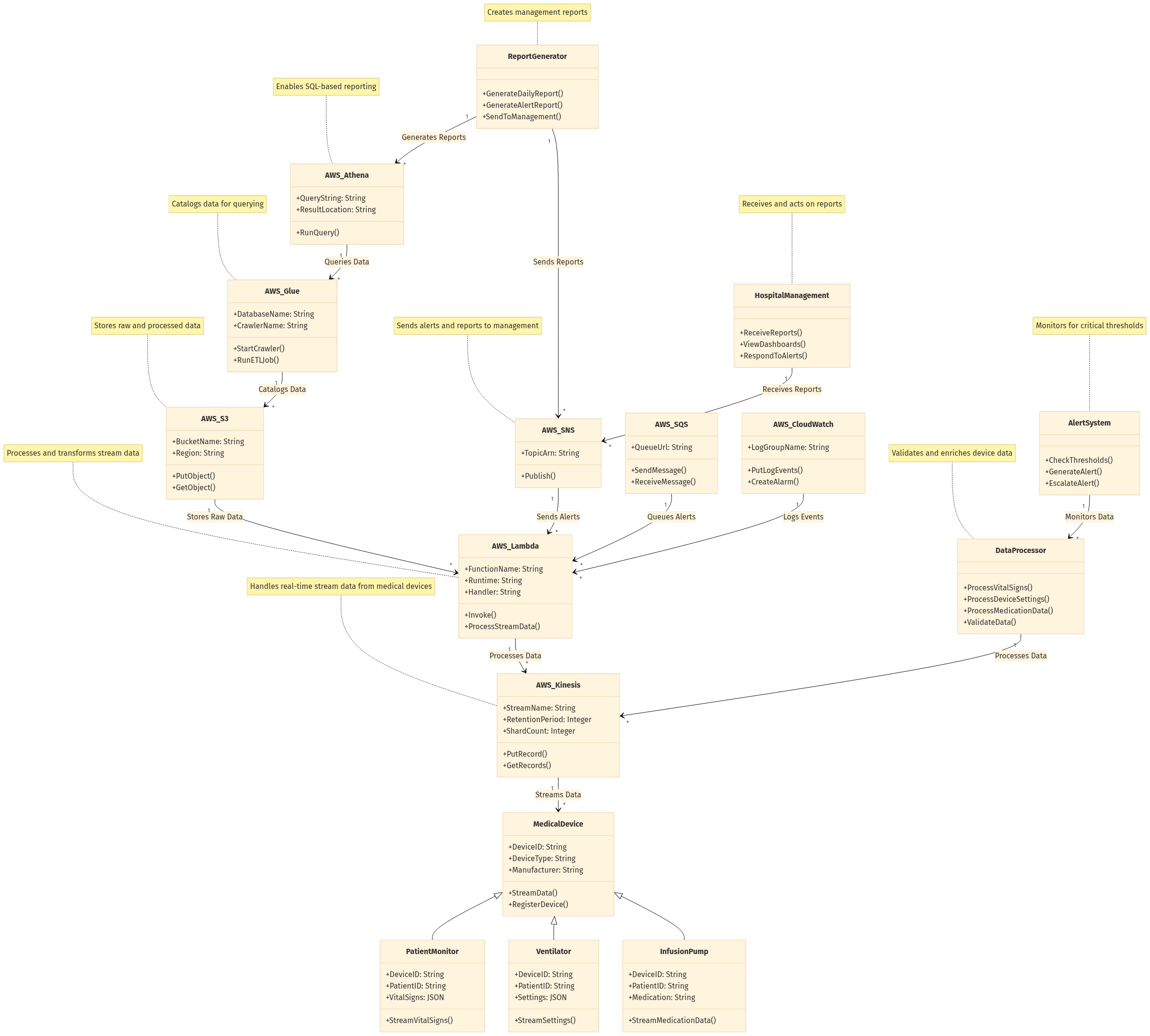
Class Diagram
Class diagram example
Sequence Diagram
Sequence diagram example
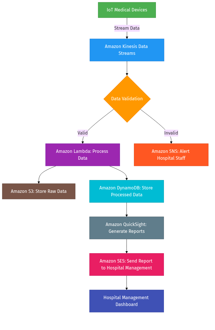
Flowchart
Flowchart example
ER Diagram
ER diagram example
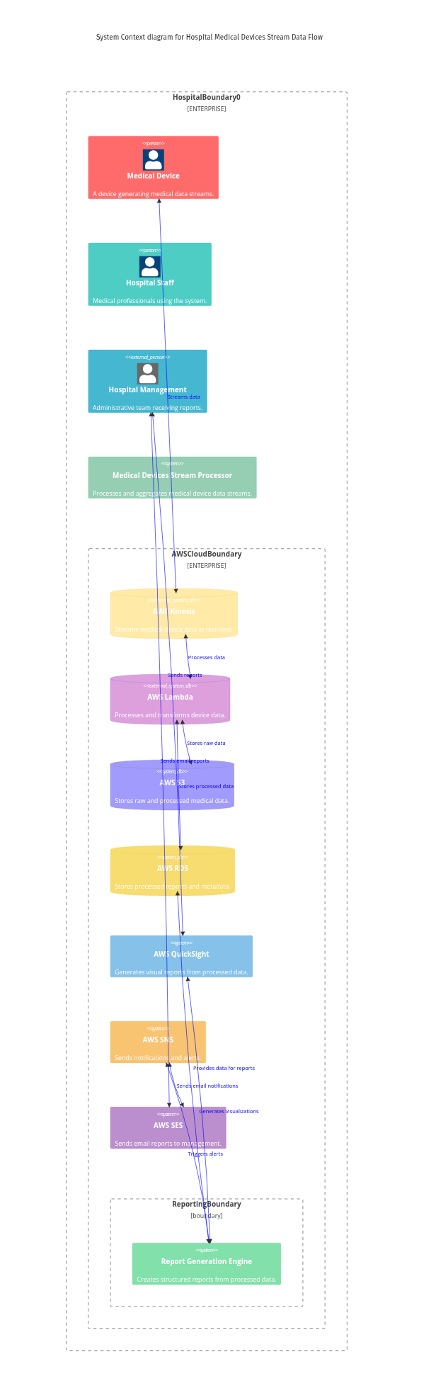
C4 Context Diagram
C4 context diagram example
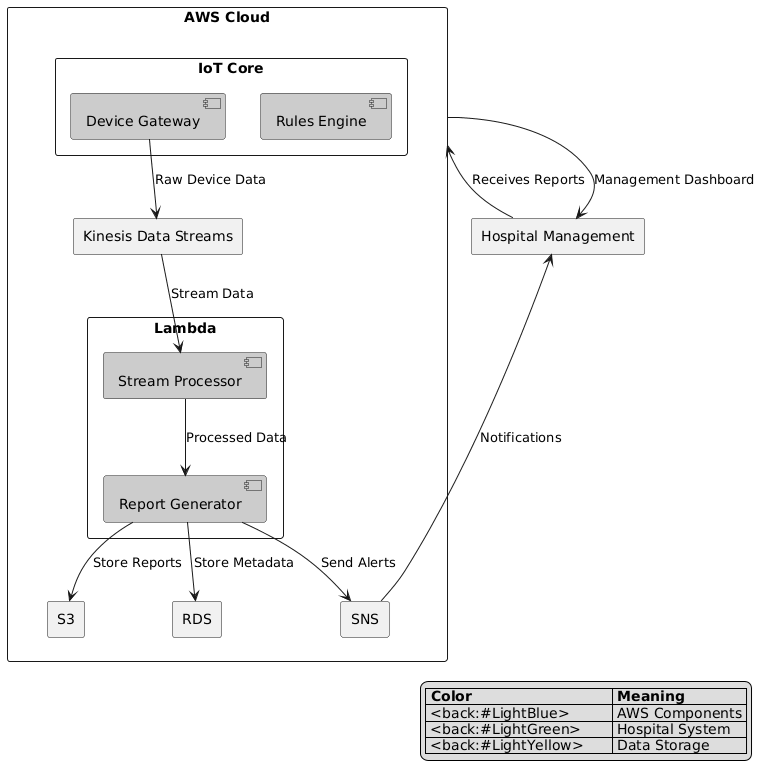
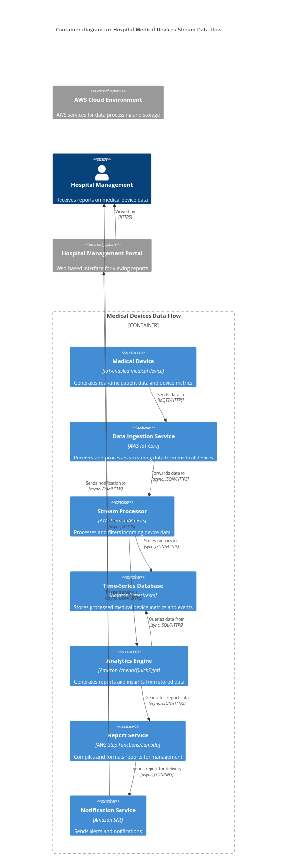
C4 Container Diagram
C4 container diagram example
State Diagram
State diagram example
Activity Diagram
Activity diagram example
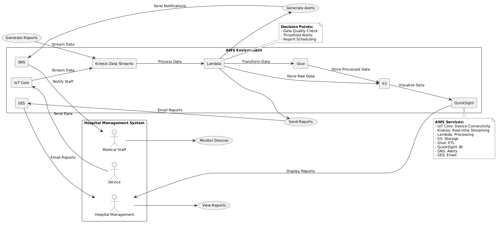
Use Case Diagram
Use case diagram example
Object Diagram
Object diagram example
Deployment Diagram
Deployment diagram example
Back to top